Consigned Parts
A consigned part refers to a component or material that is provided by one party (typically the customer or buyer) to another party (often a manufacturer, supplier, or contract assembler) for use in a manufacturing or assembly process. In this arrangement, ownership of the part remains with the consigning party (the customer) until it is used or consumed in production.
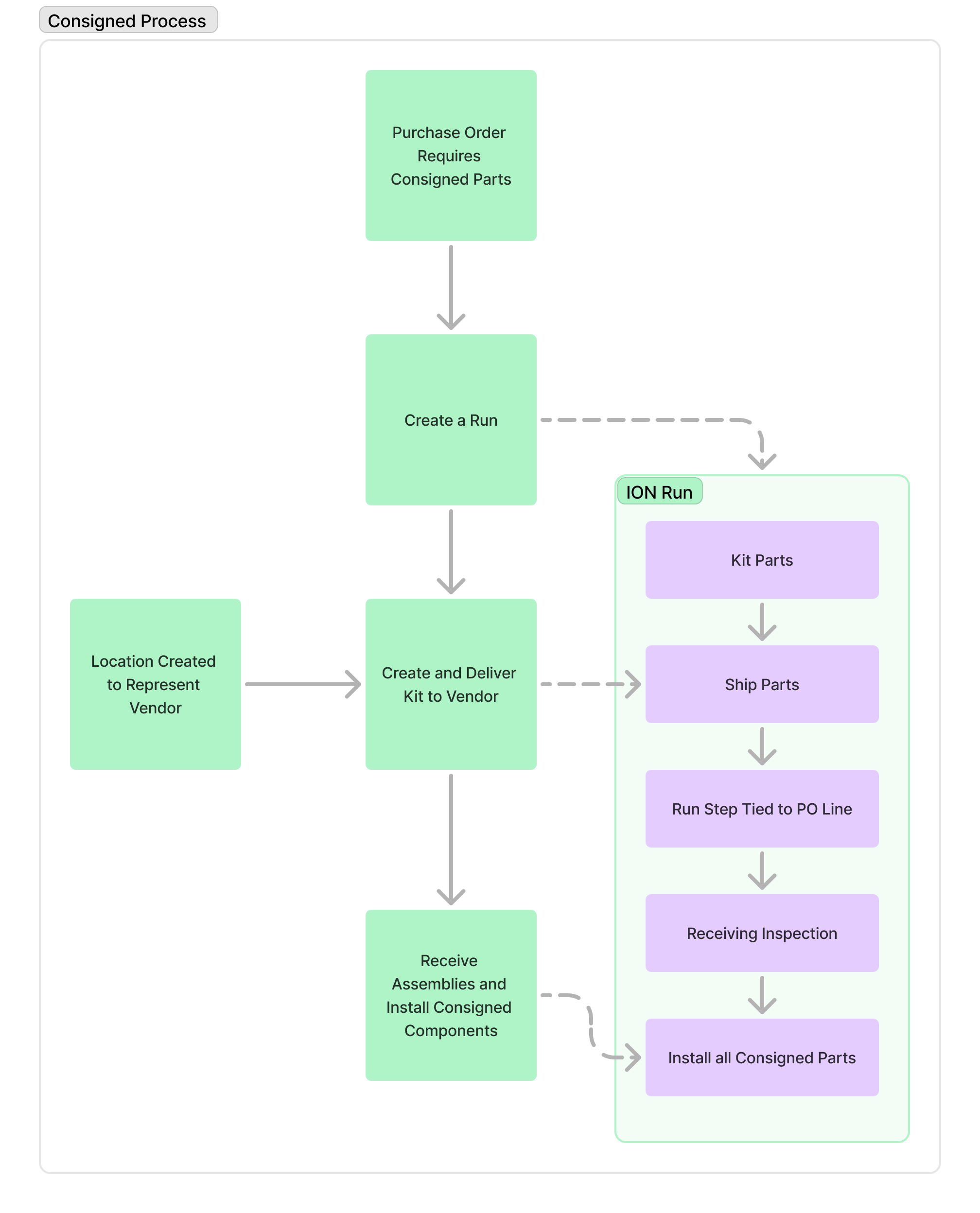
In ION, we can tie together, Purchases, Runs, and Kits to ensure your vendors receive the consigned parts and they are installed on to the aBOM of your assembly once received. Check out the flow below on the details of the process.
Create a Purchase Order
Create a Run
Create a Kit tied to the run
Kit the inventory needed and deliver the kit to the vendor. Mark the corresponding steps as completed. For more granularity, tie a location to the kit that represents a vendor. This will ensure that when looking in inventory, that it will show as the vendor's location.
Tie the PO line to the Run Step using an Outside Processingstep!
Once the assembly is received, complete the receiving inspection step.
Install the consigned parts into the aBOM using the Install from Kit button. Complete the run!

Last updated
Was this helpful?